2025年是学校“十四五”规划和“高质量发展三年行动计划”的收官之年,是进一步全面深化改革的冲刺之年。这一年,在学校党委行政的坚强领导下,在各部门各学院的共同努力下,本科教学工作始终坚持立德树人根本任务,以审核评估为抓手,制定《本科教学质量提升实施方案》,强化规范管理,着力提升人才培养质量,持续巩固本科人才培养核心地位,取得良好成效。
一、聚焦重点工作任务,圆满完成审核评估
将审核评估作为年度重点工作抓实抓细。认真研判,精准施策,对照评估指标体系逐项查漏补缺,新增制定《本科课堂教学纪律管理办法》《本科教学质量监控与保障体系实施办法》等20余项本科教学相关管理制度,开展3次教学档案和毕业论文抽查工作,进一步强化课堂纪律和教学规范管理。狠抓责任落实,实现校企合作课程、与行业企业共建实验中心、基层教学组织等多项重要指标跃升。制定《本科教育教学审核评估迎评工作方案》,强化组织协调,圆满完成审核评估工作。



二、坚持培根铸魂,构建大思政育人新格局
制定《全面推进“大思政课”建设的实施方案》,成立学校思政课教学指导组,开展高校思政课课堂教学提升行动,牵头主办云南省高等学校思想政治理论课第六组“手拉手”集体备课会,立项党建思政专项项目20项,制定《大中小学思政课一体化建设工作方案》,“红绿双色基因”行走的思政课精品线路项目入选省级示范项目。召开“三全育人”工作推进会,持续构建更加完善的整体协同育人体系。持续深入实施《西南林业大学课程思政建设方案》,推进专业课教学与思想政治理论课紧密结合,立项建设67项课程思政项目,建立课程思政教学研究示范中心,遴选上线校内优秀课程思政案例100个。举办学校第二届课程思政教学比赛,并在云南省高校课程思政教学比赛中取得新突破,获特等奖1项,一等奖2项、二等奖1项、三等奖1项。2门课程、2个课程思政教学案例上线新华网新华思政平台,5个教学案例被评为第五届全国高等农林院校课程思政优秀教学案例,出版《茶学课程思政案例》等3本著作,获批省级课程思政教学团队2个。





三、坚持需求导向,加大专业调整优化力度
围绕“四新”建设和地方产业发展需求,制定《本科专业建设与调整优化方案(2025—2027年)》,提出未来三年针对新增专业、撤销、停招专业、重点建设专业、专业认证等的工作思路与举措。食用菌科学与工程专业实现招生,组织申报生物育种技术、国家公园建设与管理等6个特色专业,撤停7个低质专业。2025年招生专业67个,理工农类专业占比71.6%,专业结构不断优化。首次开展专业“红黄牌”预警,黄牌预警25个专业,并将专业招生指标与预警结果挂钩。召开全校专业建设工作会议,专业建设质量意识不断加强。在新一轮专业综合评价中,获评A类专业3个、B类专业11个,A类专业实现突破。


四、坚持质量为先,大力加强教材课程建设
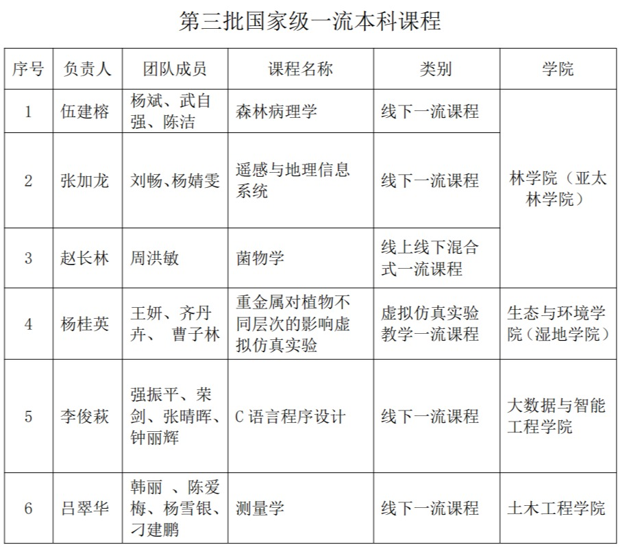
扎实开展第四批课程等级认定,共认定B类课程57门,C类课程183门;新增6门国家级一流本科课程,增幅200%。立项建设110门智慧课程,首门《木材学》智慧课程上线超星平台,林学类专业智慧课程群已初步建成。优质慕课《电路基础》入选出海印尼课程名单,新增校企共建课程138门,课程建设层级与质量持续优化。出版教材36部,其中,全国高等农林院校“十四五”规划教材《竹学概论》入选2025年度竹藤领域十件大事,国家林业和草原局“十四五”规划教材《自然美育教程》彰显学校办学特色。




五、持续加大投入,不断改善办学条件
大力推进智慧教学环境建设,升级智慧树、雨课堂、超星等主流教学平台服务功能,改进和优化教务管理系统,新建智慧教室40间、标准化考场104间,更换课桌椅2600套,建成智慧巡课系统,实现实时监控与及时反馈有效衔接,教学基础设施条件和信息化支撑能力得到有效改善。建成木竹博物馆、食用菌展览馆,有力支撑相关专业实习实践,并与标本馆、艺术博物馆、世界茶叶博物馆、树木园、乡村振兴馆等形成有机整体,打造校园生态文化,彰显学校办学特色,场馆育人作用不断显现。



六、强化双创教育,育人成效不断显现
学校始终将创新创业实践贯穿人才培养全过程,整合校内外双创资源,以学科竞赛为抓手,推进建立“一专业一竞赛”模式,实现“以赛促学、以研促教”。全年共组织学科竞赛53项,首次承办国家级学科竞赛赛事—第22届全国大学生信息安全与对抗技术竞赛(ISCC)“智能安全赛”。在“挑战杯”、中国国际大学生创新大赛等重点赛事中实现国家级奖项不断线,全年各类赛事获国家级奖项157项、省级奖项609项,较上年度增长45.9%。获大学生省级创新项目187项,国家级项目14 项,省级以上项目总数201项,创历年新高,本科生第一作者发表论文126篇,双创教育与人才培养目标互促互进。



七、推进数智赋能,重塑提质传统专业
推动农林、生态、信息技术等学科交叉渗透,依托云南生物多样性网上博物馆、高原特色野生动植物等平台,建成MR混合现实“林学类专业数智教育中心”,集成112门线上实践课程,实现森林灾害监测防控、濒危物种保护等场景的“虚实共生”教学场景创新,补齐林学类专业实验教学短板。《基于人工智能的林业类专业数字教师建设应用》获批重点领域首批人工智能教学应用示范项目培育项目,《人工智能在林学实践教学中的应用》项目获全国首届数字教育示范案例特色案例,与企业共建的“中国产学研西南生物多样性虚拟技术联合实验室”入选全国首批24个中国产学研联合实验室试点。开设人工智能通识必修课,强化人工智能在教学中的合理运用,师生数字化素质不断提升。




八、深化对外合作,开放办学取得新进展
主动服务生态文明建设与林业产业发展需求,积极助推云南建设面向南亚东南亚教育辐射中心,与泰国农业大学联合申报的非独立法人中外合作办学机构——“西南林业大学泰和林学院”获教育部批准成立,并揭牌成立。学院开设林学、野生动物与自然保护区管理、木材科学与工程3个本科专业,拟于2026年开始招生,每个专业计划招收100人,教学语言为英文,实施“3+1”双学位培养模式,合格毕业生可获中泰双方学位证书。招收首批港澳台学生,进一步拓展与港澳台地区的教育交流合作。本科生出国境交流162人次,赴加拿大、法国、泰国、马来西亚等国高校拓展国际视野,规模创近5年新高。



九、聚焦改革创新,不断探索人才自主培养路径
制定《林学拔尖创新班(永椿班)实施方案》,首批林学“永椿”班顺利开班,新增森林保护、野生动物与自然保护区管理2个省级高校拔尖学生培养项目,新增2个“3+2”高本贯通项目,推免名额大幅增加。生物质材料现代产业学院斩获学校首个省级现代产业学院,成立未来技术学院,8名导师获批云南省产业导师称号,获批人数居全省第二,持续推动人才培养链与产业链、创新链有机衔接。实施《微专业建设与管理办法》,首批开设8个微专业,促进学科交叉育人。制定《本科生课程过程性考核管理规定》,实行多样化考核,提高过程性考核比例,引导学生主动参与学习全过程。推动教师积极参与教学改革,完成2025年校级教学成果奖评审,2项教育部新农科研究与改革实践项目通过结题验收,举办第二十届教师教学创新大赛、第二届青年教师教学竞赛,在第五届全国高校教师教学创新大赛云南赛区比赛等多项教学竞赛中累计获省级及以上奖项17项,不断提升教师教学水平与能力。




十、全心服务师生,用温情凝聚育人合力
为提高英语四六级通过率,组织开展专项辅导培训8场,累计覆盖1.12万人次;充分挖掘资源,拓展300个标准化考场,四级考位紧张得到有效缓解,基本实现应考尽考。制修(订)《学士学位授予工作实施细则》《本科生学业预警与帮扶实施办法》《本科生学业导师管理办法》《本科生修读辅修专业管理办法》《本科生转专业管理办法》等制度文件,不断完善学生学业支持体系。组织开展课程思政名师工作坊、人工智能大讲堂、教学能力提升培训等专题活动26场,覆盖教师4000余人次,建成教师休息室3间,为全体老师办理购书“惠师卡”,自养800公斤湖鱼供师生免费享用,暖心举措时时上线。




2026年,学校将以习近平新时代中国特色社会主义思想为指导,深入贯彻落实全国教育大会精神,严格对标云南省教育工作会议部署要求,始终坚守立德树人根本任务。学校将高起点谋划“十五五”本科教育教学发展规划,以本科教育教学审核评估整改工作为契机,聚焦专业结构调整优化,深化人才培养体系改革创新,确保“十五五”本科教学工作开好局、起好步,持续推动本科教学质量实现新的更大突破。(来源:教务处(课程中心)/图:张冉,朱勇睿/文:杨松,柏顺文/初审:张凡/复审:冷瑾/终审:柏顺文)